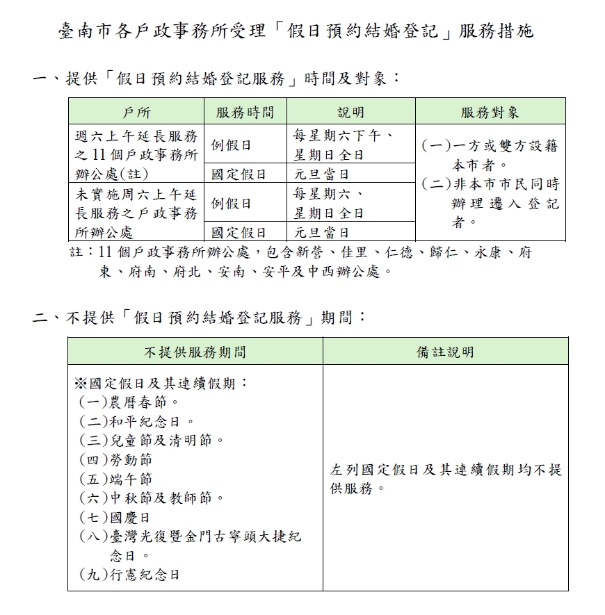
為使本市戶政人力獲得最優化之合理運用,自115年起本市各戶政事務所受理「假日預約結婚登記」服務時間及措施調整如下:
一、例假日(星期六、星期日)、國定假日之元旦(1月1日)受理:
(一)週六上午延長服務之11個戶政事務所辦公處(新營、佳里、仁德、歸仁、永康、府東、府南、府北、安南、安平、中西辦公處):每星期六下午、星期日全日及國定假日之元旦當日受理預約結婚登記,且僅受理一方、雙方設籍本市或結婚登記時同時遷入本市者。
(二)未實施週六上午延長服務之戶政事務所辦公處:每星期六及星期日全日及國定假日之元旦當日受理預約結婚登記,且僅受理一方、雙方設籍本市或結婚登記時同時遷入本市者。
二、其餘國定假日(農曆春節、228紀念日、兒童節及清明節、端午節、勞動節、中秋節及教師節、國慶日、臺灣光復暨金門古寧頭大捷紀念日、行憲紀念日)及其連續假期皆不提供預約結婚登記服務。
